近十多年来,材料表面的研究在国防、科技、工业、农业领域得到广泛应用,特别是离子镀涂层在工具、模具、仪器部件、装饰等方面的应用,收到了很大的经济效益和社会效益。因此,涂层的各项机械性能的检测是当前涂层产品开发的关键,涂层产品的各项技术指标也成为供需双方首先关注的焦点。当前硬质涂层机械性能的常规检测有硬度检测、结合力检测、摩擦性能和耐磨强度检测、粗糙度检测、弹性模量检测、厚度检测等。MFT-4000多功能材料表面性能试验仪运用摩擦力检测技术、声发射检测技术、位移测量技术及微机自控技术,实现了在一台仪器上对材料表面多项机械性能的检测。

工作原理
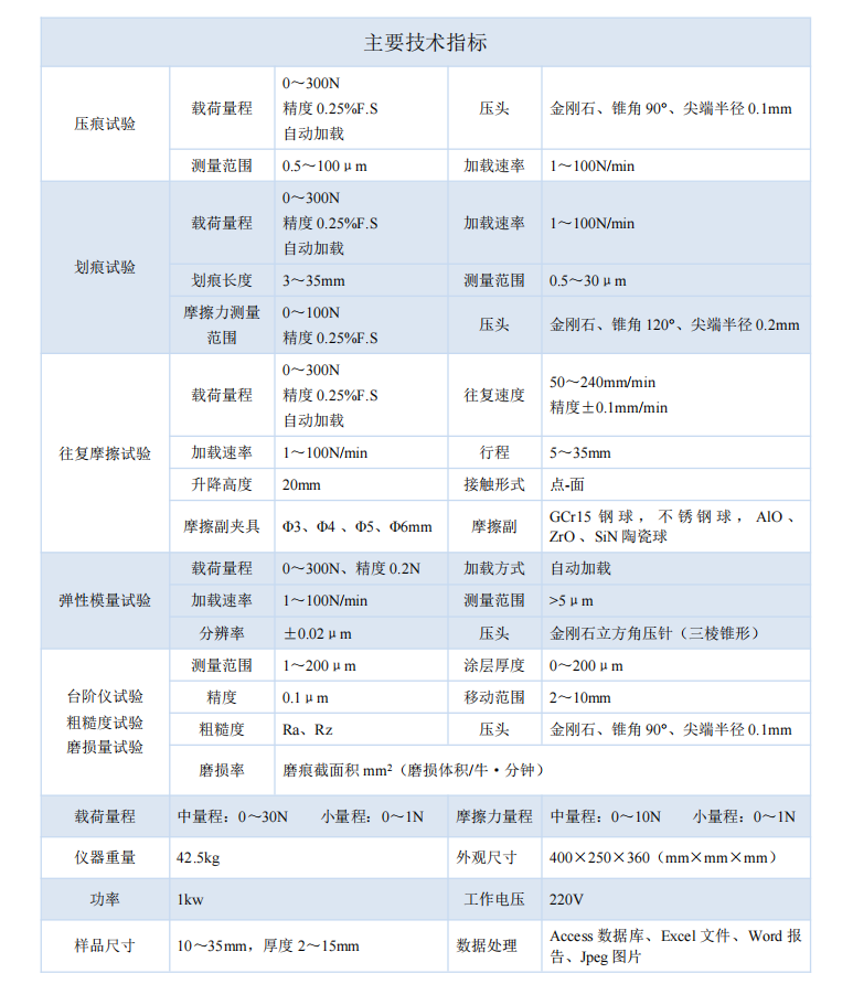
多功能材料表面性能试验仪:多功能材料表面试验仪以组件的方式实现了对材料的多种机械性能检测。具有压痕试验、划痕试验、往复摩擦试验、粗糙度检测、弹性模量检测、台阶仪。
压痕试验模式:用来检测涂层与基体的结合力的临界载荷。通过金刚石压头逐渐增大载荷作用于试样表面,通过显微镜观察压痕变化,当压痕周围出现较大裂纹时,表明涂层的结合力失效,此时的载荷为涂层结合力的临界载荷。

(压痕标准)
(压痕曲线)
划痕试验:用来检测涂层与基体的结合力的临界载荷。通过自动加载机构将负荷连续加至划针(金刚石压头)上,同时移动试样,使划针划过涂层表面,通过各传感器获取涂层脱落时的声发射信号和摩擦力变化信号,得到涂层与基体的结合力的临界载荷。
(划痕曲线)
往复摩擦试验模式:用来检测材料表面或涂层的摩擦系数和磨损率(耐磨强度)。运用球-盘、销-盘摩擦原理,将砝码或可变载入机构加至磨球上,材料试样随试验台以设定的速度、频率,实现动态加载或固定加载下摩擦副(点-面、线-面、面-面)的往复匀速直线运动,通过传感器获取摩擦时的摩擦力信号,经过计算机运算得到材料表面在特定条件(不同载荷、不同速度)下的摩擦系数曲线。

(往复摩擦曲线)
粗糙度试验模式:用来检测材料表面的粗糙度。将微小载荷(0.05N)施加划针上,作用于试样表面,试样以匀速直线运动,通过位移传感器得到划针的微小波动,经过计算机处理得材料表面的粗糙度。

(粗糙度曲线)
弹性模量检测:用来检测材料表面或涂层的弹性模量。将载荷按设定的加载速率由压头作用于试样表面,通过位移传感器,经过计算机处理得到材料的载荷-深度曲线,再按设定的卸除速率得到卸除时的载荷-深度曲线,通过两组数据经过计算得到材料的弹性模量。

(弹性模量曲线)
台阶仪:用来检测涂层的厚度。将微小载荷(0.05N)施加划针上,作用于涂层表面,试样以匀速直线运动,通过位移传感器得到划针的微小波动,经过计算机处理得到涂层和基体的落差曲线,由此得到涂层的厚度。

(台阶曲线)
磨损量:来检测材料表面的磨痕截面积。将微小载荷(0.05N)施加划针上,作用于涂层表面,试样以匀速直线运动,通过位移传感器得到划针的微小波动,经过曲线处理得到磨痕截面积,通过计算得到磨损体积。

(磨损量曲线)

仪器符合ASTM、BS-EN、ISO、DIN、GB、JB标准





