在线客服



客服电话

0931-8264370

English

产品中心

常规系列

您当前位置是:网站首页 > 产品中心 > 常规系列

MS-M9000多功能摩擦试验仪

来源:  华汇仪器   作者:  管理员   时间:  2025-06-17  点击:   14717 次


MS-M9000多功能摩擦试验仪在一台仪器上进行往复、旋转、环块、轴套、冲击疲劳、磨损量及电化学腐蚀摩擦磨损试验,包含密封、加热、油槽等可选组件,实现不同气氛、不同温度、不同介质中进行摩擦磨损试验。适用于机械加工、交通运输、航空航天、海洋、化工、生物工程等诸多领域。


zhengji2.png

(仪器整机)

技术指标-1.png


所有模块-两行排列-1.png


 

     (往复运动形式)                   (旋转运动形式)    

 

    (环块运动形式)                  (冲击疲劳运动形式)

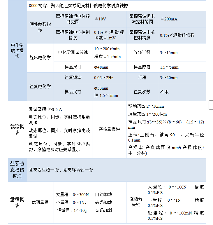
技术指标-2.png

技术指标-3.png